• 首页
  • 要闻
  • 资讯
  • 股票
  • 商业
  • 财经
  • 银行
  • 企业
  • 科技
  • 房产
  • 家居
  • 游戏
  • 体育
  • 旅游
  • 教育

得物App,关于得物App的所有信息

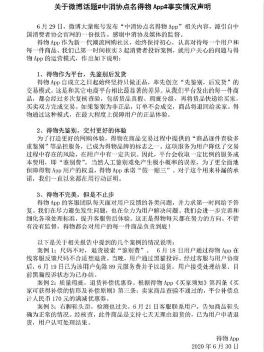
得物APP回应:3起用户售后案例一周前已处理完结

得物APP回应:3起用户售后案例一周前已处理完结

得物App涉销售假冒伪劣产品被点名

得物App“3D全息展示”辅助消费决策

精彩图集

  • 5场比赛平均上座率2.3万以上 “万人主场”再现辉煌 5场比赛平均上座率2.3万以上 “万人主场”再现辉煌
  • 2023年红河文旅促消费系列活动在昆明启动 2023年红河文旅促消费系列活动在昆明启动
  • 内蒙古响沙湾越野车队出征2023年中国环塔拉力赛 内蒙古响沙湾越野车队出征2023年中国环塔拉力赛
  • 北京女足主场0比3告负 年轻队伍需要成长 北京女足主场0比3告负 年轻队伍需要成长

编辑推荐

  • 美团“取关”支付宝 外卖付款方式要变了?
  • GDP排名广州滑出全国前四 不能再吃老本
  • 天津滨海新区新增市场主体2.5万户 打造国际一流营商环境
  • 美团“取关”支付宝 外卖付款方式要变了?
  • GDP排名广州滑出全国前四 不能再吃老本
  • 天津滨海新区新增市场主体2.5万户 打造国际一流营商环境
  • 美团“取关”支付宝 外卖付款方式要变了?
  • GDP排名广州滑出全国前四 不能再吃老本
  • 天津滨海新区新增市场主体2.5万户 打造国际一流营商环境
  • 2020云南首届松茸交易会将于8月1日正式启幕

专题策划

美团“取关”支付宝 外卖付款方式要变了?

  • GDP排名广州滑出全国前四 不能再吃老本
  • 浙江:将建设1800公里生态海岸带 擦亮海洋强省新名片
  • A股罕见连续5天成交额破万亿 7天涨幅近15%
  • 圆明园百年古莲的“第二代”开花了

新闻浏览

  • 5场比赛平均上座率2.3万以上 “万人主场”再现辉煌
  • 2023年红河文旅促消费系列活动在昆明启动
  • 内蒙古响沙湾越野车队出征2023年中国环塔拉力赛
关于我们| 联系方式| 版权说明| 广告服务
 
联系邮箱:424 332 245@qq.com
中国财经信息网版权所有,未经书面授权禁止使用! Copyright ? 2013-2017  http://www.beijingleather.com.cn

主办单位: 中国财经信息网  ICP备案号: 京ICP备12018864号-20   营业执照公示信息
 

公共信息安全网络监察   网络110报警服务   不良信息举报中心   中国文明网传播文明